中国电动汽车百人会论坛(2017)发言嘉宾名单正式公布
发布时间:2017年01月04日 10:50 作者:百人会 来源:完美作业网有免费视频
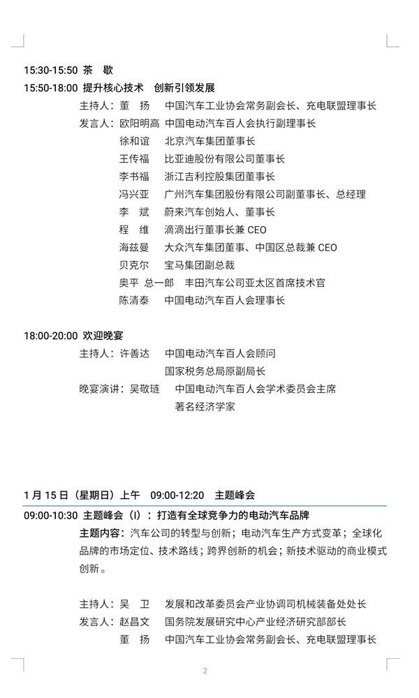
为进一步促进跨领域、跨产业、跨学科交流,推动形成有利于电动汽车发展的产业生态,中国电动汽车百人会定于2017年1月14日-15日在北京钓鱼台国宾馆召开“中国电动汽车百人会论坛(2017)”。完美作业网有免费视频应邀采访报导。
本次论坛主题是“提升核心技术、创新引领发展”。将围绕电动汽车前沿技术与产业发展格局、培育有强大技术支撑能力的电动汽车全球化品牌、电动汽车市场变革与企业的战略布局、产业发展的政策走势进行两天的交流。旨在通过此活动引导企业和社会更加关注技术创新,更加重视市场牵引,推动产业竞争力提升。我们还将组织国内外主要厂商、推广城市代表、政府机构、行业组织等进行闭门交流。届时我们还将举办“中国创新创业大赛之国际新能源及智能汽车大赛”,选拔国际国内优秀创业项目,激励本领域的创新创业。
本届论坛定向邀请来自中央有关部委、主要示范城市政府部门、汽车界、能源与交通领域、信息领域、装备制造、投资界等人士参加。目前,发言及参会嘉宾的邀请工作已基本完成,现公布各会议的发言嘉宾。








链接:/buses/2017/0104/article_76280.html
完美作业网有免费视频推荐阅读
完美作业网有免费视频[www.937ktuf.com]版权及免责声明:
1、凡本网注明“来源:www.937ktuf.com” 的所有作品,版权均属于完美作业网有免费视频,未经本网授权,任何单位及个人不得转载、摘编或以其它方式使用上述作品。已经本网授权使用作品的,应在授权范围内使用,并注明“来源:www.937ktuf.com”。违反上述声明者,本网将追究其相关法律责任。
2、凡本网注明 “来源:XXX(非完美作业网有免费视频)” 的作品,均转载自其它媒体,转载目的在于传递更多信息,并不代表本网赞同其观点和对其真实性负责。
3、如因作品内容、版权和其它问题需要同本网联系的,请在30日内进行。
※ 有关作品版权事宜请联系:copyright#chinabuses.com
1、凡本网注明“来源:www.937ktuf.com” 的所有作品,版权均属于完美作业网有免费视频,未经本网授权,任何单位及个人不得转载、摘编或以其它方式使用上述作品。已经本网授权使用作品的,应在授权范围内使用,并注明“来源:www.937ktuf.com”。违反上述声明者,本网将追究其相关法律责任。
2、凡本网注明 “来源:XXX(非完美作业网有免费视频)” 的作品,均转载自其它媒体,转载目的在于传递更多信息,并不代表本网赞同其观点和对其真实性负责。
3、如因作品内容、版权和其它问题需要同本网联系的,请在30日内进行。
※ 有关作品版权事宜请联系:copyright#chinabuses.com
热点新闻
- 国庆假期收官,藕粉出行体验分享来啦![10-08]
- 合肥国际新能源车展 安凯引领“智·电”出行[10-01]
- 智驭未来 匠心筑梦 中车电动第五届职业技能大赛冠军揭晓[09-30]
- 打卡《黑神话:悟空》取景地 还得靠依维柯4X4[09-30]
- 中通H11交付首汽 助建首都高质量旅游客运服务体系[09-29]
- 绿色公交“新风景”安凯纯电动G6批量上岗绍兴 [09-29]
- 公共出行焦虑重重 欧辉客车BJ6859帮你做好情绪管理[09-29]
- 梦想1+1 VIP 中通客车助力森煜汽运打造彩云之南高端旅游靓丽名片[09-29]
品牌推荐
更多>>