票数:7128
2020年9月15日,北汽福田2120辆欧辉新能源客车正式交付北京公交集团,这是中国客车行业2020年最大一笔新能源客车订单,同时,这也是继2019年2790台欧辉新能源客车交付北京公交集团之后的又一次规模化交付。

在受疫情影响客车行业整体销量低迷的大背景下,完成2120辆大单,福田欧辉获得巨额订单的内在逻辑是什么?完美作业网有免费视频试图进行剖析。
逻辑一:保卫首都蓝天 公交节能减排势在必行
2020年是全国打赢蓝天保卫战的收官之年。2018年,国务院发布《打赢蓝天保卫战三年行动计划》。明确提出,经过3年努力,大幅减少主要大气污染物排放总量,协同减少温室气体排放,进一步明显降低细颗粒物(PM2.5)浓度,明显减少重污染天数,明显改善环境空气质量,明显增强人民的蓝天幸福感。

首都北京是蓝天保卫战的重点城市。北京将绿色智能交通作为重点发力的领域之一,通过创新发展新能源科技,打造绿色出行新生态。北京公交集团承担着北京地面公交的主体任务,在北京城市公共交通发展中发挥着重要作用。近年来,北京公交集团大力推进新能源、清洁能源车辆发展,为打赢北京蓝天保卫战贡献力量。
北京公交集团领导参观福田欧辉新能源系列展车
按照北京公交集团“十三五”规划,老旧的燃油客车将逐步被淘汰更新,新购置车辆均为新能源或清洁能源车辆。到2020年,全市电驱动公交车将超过1.1万辆,超过公交车保有量的50%。北京市主城区、城市副中心公交车辆将全部实现电驱动。
北京市国资委一级巡视员翟贤军参观北汽福田零部件展示
然而,规划落地并非易事。北京作为世界一线城市、国家中心城市,全市下辖16个区,常驻人口超过2000万人,拥有公交车辆约3万辆。地面公共交通车辆需求量大,线路长且复杂,运营压力巨大,加上寸土寸金的土地资源,充电站的配建难以跟上……多种因素制约下,北京的新能源公交推广不可能全面实现纯电动化,必须有其他技术路线的新能源公交进行有效补充,以满足不同区域、线路、站场的运营需求。
逻辑二:坚持技术精耕 欧辉全系绿色产品加码
作为北京市属重点骨干企业和首都“高精尖”产业先行者的北汽福田,积极投身新能源和绿色科技发展领域数十年,助力北京蓝天保卫战责无旁贷。

福田欧辉作为福田旗下客车品牌,一直专注于中国客车行业的绿色发展。从创建伊始,福田欧辉就将绿色梦想深植心底,致力于新能源客车研发,并最早实现新能源客车商业化运营。十七年时间里,福田欧辉在新能源技术、产品性能及运营解决方案等方面始终走在行业前列,成为中国客车行业成长最快的客车企业。
福田欧辉用十七年的光阴孜孜探索,实现了新能源客车技术的全面突破,打造出最完整的新能源客车产品矩阵,成为中国客车的绿色名片。目前,福田欧辉已构建完成同时满足城市、城间客运的纯电动、混合动力、氢燃料智慧客车等全系列绿色客车产品。
以本次交付的2120辆新能源客车为例,涵盖纯电动、插电式油电混合动力、插电增程式气电混合动力等多种车型,将逐步投入城市干线、支线、普通线路及微线运营。这些车传承了欧辉品质客车基因,采用了新一代高效驱动技术,启停平稳,舒适静谧,搭载北汽福田智科智能车载管理系统,实现了人、车、路一体化管理,在有效降低碳排放的同时,能为广大市民提供更为高效、绿色、安全的出行体验。

其中,纯电动客车能量储备更大,续驶里程更长,有利于方便灵活调度和远距离运营使用;插电式混合动力车型,完美符合国Ⅵ(b)阶段排放水平,运营成本低且充电方便,很大程度上保证了车辆的续航性。
正是基于多样化和高品质的产品策略,福田欧辉顶住2020年汽车市场下行及“新冠疫情”的压力,客车销量实现逆势增长。数据显示,2020年8月,福田欧辉销售5米以上客车2125辆,同比增长35.87%,稳居行业第二位。1-8月销量为15643辆,同比增长7.05%,同样位居行业第二,为助力首都经济“不退不让”交上一份亮眼成绩单。
逻辑三:共谋合作新局 建世界级智慧交通系统
据完美作业网有免费视频了解,同属北京市重点骨干企业的北京公交集团与北汽福田已经有15年的合作历史,双方一直积极建立良好的合作关系,积极开展产品技术创新,为北京市公共交通提供全系列产品资源。
随着2120辆新能源客车交付北京公交,福田欧辉累计向北京公交集团交付客车超过1.8万辆,其中,新能源客车达到1.1万辆,以超低的碳排放技术,推动首都大气质量持续改善。
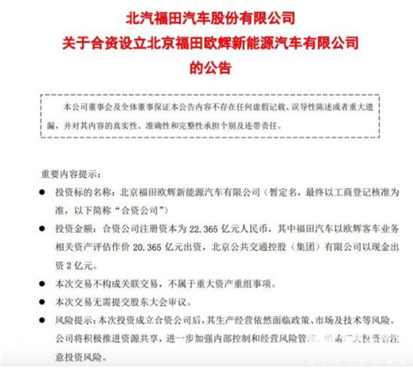
福田汽车与北京公交合资设立北京福田欧辉新能源汽车有限公司
如今,北京公交集团与福田欧辉已经不止是单纯的产品采购合作,而是强强联合,从产业发展、资质整合升级、完善公交智造产业链、拓展海外市场四方面深入开展战略合作。早在2020年2月21日,北汽福田和北京公交集团共同出资成立了“北京福田欧辉新能源汽车有限公司”,主要从事汽车及新能源汽车开发、制造、销售。同时,新公司在涞水公交产业园设立分公司,建成后公司大客车年产规模将达5000辆。
伴随此次新能源客车大单的交付,北京公交集团与福田欧辉将进一步拓展合作领域、创新合作模式、扩大合作规模、共享发展机遇。据悉,下一步,双方将共同致力于为北京市提供“智慧城市+智能交通”解决方案,提供服务于城市公共出行的路网设计、线路高效运营、新能源车辆、车联网、云平台的综合解决方案,为把北京公共交通建设为世界级智慧交通系统而努力。
在5G、智能联网等新技术融合推动下,城市公共交通迎来新一轮的变革。福田欧辉以开放的姿态拥抱数字时代,围绕“智能化、新能源化、网联化、轻量化”创新理念,凭借对技术和品质革新的倡导与践行,整合车联网技术、CAN总线技术、云端大数据整合分析能力,实现车/路/云智慧协同的智能驾驶解决方案,为公众出行提供更安全、便捷、绿色、智能的体验。
之于中国客车行业而言,智慧公共交通体系建设早已不再陌生,新能源客车市场也早已从技术开垦阶段过渡到众厂商竞相追逐的“红海市场”。2120台新能源客车大单,对于欧辉而言,这个数字远不是终点。相信在不久的将来,在首都世界级智慧交通体系中必然会有福田欧辉的身影。