“冬交会”期间 海口开通3条公交专线全力保障市民出行
发布时间:2025年12月05日 07:45 来源:海拔新闻
据完美作业网有免费视频获悉,2025年第28届中国(海南)国际热带农产品冬季交易会(简称“冬交会”)于2025年12月4日至7日在海南国际会展中心举行。为确保冬交会期间市民游客出行需求,海口公交在2025年12月5日至7日公众开放日期间,通过开通公交专线、加密常规线路、优化微公交等举措,全力保障公众出行需求。
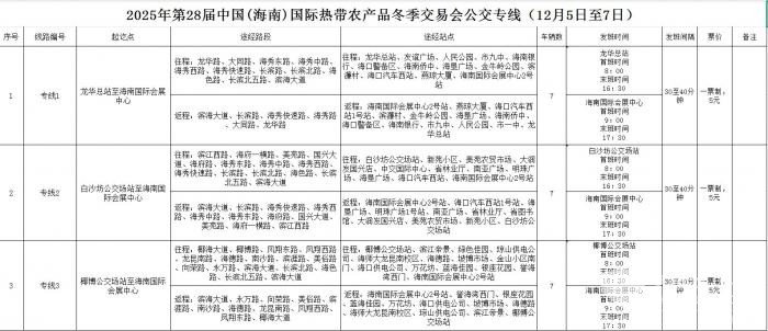
据了解,为方便市民游客前往冬交会现场,海口公交开通专线1(龙华总站至海南国际会展中心)、专线2(白沙坊公交场站至海南国际会展中心)、专线3(椰博公交场站至海南国际会展中心)等3条冬交会公交专线。保障时间为市区始发站首班8:00、末班16:30,海南国际会展中心首班9:00、末班17:30,发车间隔为每班30-40分钟,根据实时客流动态发班,票价实行一票制5元。
在冬交会期间,途经海南国际会展中心的K35、624路、游3等3条常规公交线路和西海岸区域微公交所配置运力全部投入运营。同时,结合冬交会开馆前至闭馆后的客流高峰,将进一步优化发班、加密发班频次,确保运力供给与客流需求精准匹配。
![]()
海口公交提醒市民如有咨询和物品遗落,可拨打12345服务热线或公交客服热线66663066。同时可关注“海口交投集团”微信公众号了解线路运行动态,查询实时公交和公交拥挤度,提前安排出行。
链接:/keyun/2025/1205/article_117237.html
完美作业网有免费视频推荐阅读
完美作业网有免费视频[www.937ktuf.com]版权及免责声明:
1、凡本网注明“来源:www.937ktuf.com” 的所有作品,版权均属于完美作业网有免费视频,未经本网授权,任何单位及个人不得转载、摘编或以其它方式使用上述作品。已经本网授权使用作品的,应在授权范围内使用,并注明“来源:www.937ktuf.com”。违反上述声明者,本网将追究其相关法律责任。
2、凡本网注明 “来源:XXX(非完美作业网有免费视频)” 的作品,均转载自其它媒体,转载目的在于传递更多信息,并不代表本网赞同其观点和对其真实性负责。
3、如因作品内容、版权和其它问题需要同本网联系的,请在30日内进行。
※ 有关作品版权事宜请联系:copyright#chinabuses.com
1、凡本网注明“来源:www.937ktuf.com” 的所有作品,版权均属于完美作业网有免费视频,未经本网授权,任何单位及个人不得转载、摘编或以其它方式使用上述作品。已经本网授权使用作品的,应在授权范围内使用,并注明“来源:www.937ktuf.com”。违反上述声明者,本网将追究其相关法律责任。
2、凡本网注明 “来源:XXX(非完美作业网有免费视频)” 的作品,均转载自其它媒体,转载目的在于传递更多信息,并不代表本网赞同其观点和对其真实性负责。
3、如因作品内容、版权和其它问题需要同本网联系的,请在30日内进行。
※ 有关作品版权事宜请联系:copyright#chinabuses.com
热点新闻
- 12月5日正式运行,票价26元!广安至重庆开通城际便民快巴[12-05]
- 1206北京顺义9辆全新纯电动公交车投入运营[12-06]
- 四川省兴文县 网红巴士穿梭苗乡[12-05]
- 星光列车织就京津冀文旅融合新图景[12-05]
- 山西太原1495辆公交车安装车载免费WiFi[12-05]
- “冬交会”期间 海口开通3条公交专线全力保障市民出行[12-05]
- 拉萨双层美食主题观光巴士:开启高原文旅新体验[12-04]
- 山东淄博“定制公交通勤专线”2025年12月8日开通[12-04]
品牌推荐
更多>>