2019年一季度苏、鲁、粤、豫、川11-12米公路客车市场特点简析
11-12米公路客车主要承担运距在200公里以上的城际线路长途运输任务,是公路客车的主要象征,江苏、山东、广东、河南、四川等五大主流区域的11-12米公路客车市场是全国的主阵地,约占全国总销量的三分之一,地位举足轻重。下面对上述五大区域2019年一季度11-12米公路客车市场特点简析之。
特点一、销量同比下降,权重同比上升
根据车管部门统计,截止2019年前3月,江苏、山东、广东、河南、四川五大区域 11-12米公路客车销售了2321辆,比2018年同期下降了大约8%,占据全国11-12米公路客车市场近33.2%的比例,同比上升0.1个百分点。
2019年一季度及近4年五大区域11-12米公路客车销量统计表(根据上牌数据统计)



可见:
1、2019年一季度五大区域11-12米公路客车同比五个区域均处于下降态势,其中下降幅度最大的是四川区域,销量最大的是广东区域。五大区域总量下降了7.98%。
2、五大区域11-12米公路客车占据全国权重逐年上升,2019年一季度同比上升0.1个百分点。
说明高铁动车对上述五大区域大型公路客车市场的挤压比较明显,导致11-12米大型公路客车同比下滑,但占据全国同类市场的权重在上升,可见,与其他区域市场比,此五大区域市场11-12米大型公路客车下滑相对较小。
特点二、主要配置以国产发动机为主体,国产发动机中,但同比下降,进口发动机同比增长
根据车管部门信息统计,2019年一季度11-12米公路客车主要配置用的国产发动机大约占据到64%左右
2019年1-3月及近3年同期五大区域11-12米公路客车按动力品牌销量统计(根据上牌信息统计)

从上图表可知:
1、 玉柴发动机仍然是销量最大的动力,但同比出现降幅;
2、 潍柴是占据第二大销量的动力,同比也下降。
3、 进口品牌中,康明斯及日野均处于增长。
特点三、目标市场用于长途客运的居多,涉及到安全性能的关键部件要求进口的居多
根据对五大区域市场的调研,得知2019年前3月11-12米公路客车中,大约60-70%用于200-300公里之间的中长途客运市场,目标用户一般对安全可靠性不是十分苛刻,大型中级(团体车居多)、大型高一级(旅游车、300公里运距的客运车较多)即可。如果运距在300公里以上的长途高速客运,一般的目标客户对安全可靠性要求相对比较高,大多把部分关键的总成件选装进口的(如发动机、离合器、转向系统、ABS等),在悬挂系统上一般都采用气囊系统,因此等级上都达到大型高一级以上。对于运距在500公里以上的超长途高速客运市场,几乎所有的目标客户对安全可靠性有要求都很高,关键总成如发动机、变速器、前后桥、刹车系统、转向系统等几乎都是进口配置,为了提高产品在行驶过程中的平顺性和舒适性,对悬挂系统一般要求是进口气囊悬挂(前二后四居多),辅助制动系统一般也采用进口缓速器,防抱死系统采用进口ABS和间隙自动调整臂,有的用户还要求配置ASR防侧滑系统,另外对行李仓的容积也提出了更高的要求。产品等级达到大型高二级以上。对担任部分长途公路客运的11-12米价格在90万以上的高档安全性能等均提出了比较高的要求;对部分价格在150万以上的高档顶级客车,配置上采用的都是进口原装件(发动机、变速箱、传动轴、离合器、转向机构、前后桥、独立悬架),等级达到大型高三级,这类产品一般用在非常重要的场合,数量很少。
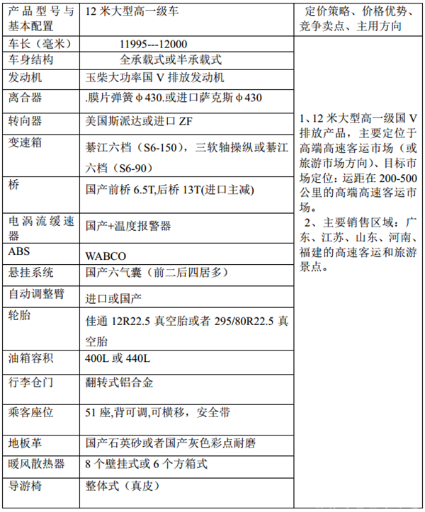
特点四、五大区域最为普遍的具有代表性的11-12米公路客车的配置仍然以12米大型高一级车型为主打
根据市场调研,五大区域主要目标客户的定位思路和目标市场:中高端高速客运和团体车市场(旅游市场为辅)的大型用车,以玉柴大功率国V排放发动机为基本动力,以潍柴国V排放大功率发动机等为辅助动力,价格在65万左右)
12米大型中级 
12米大型高一级车(以12米基础车型为例分析)

特点五、主流客车企业11-12米公路客车占据的市场份额大小不均,宇通客车占据超出四分之一的市场份额,稳座第一把交椅,三龙一通等主流企业是11-12米公路客车的盟主
根据上牌数据统计,主流公路客车企业2019年1-3月在广东、江苏、山东、河南、四川等五大主流区域11-12米公路客车市场份额与去年同期比较表(%)



从上图表看出:
1、宇通客车11-12米公路客车市场份额在上述五大主流区域最大超过了四分之一的市场份额,增幅也较大,可见客车老大在11-12米公路客车细分市场的绝对霸主地位及盈利能力。
2、苏州金龙11-12米公路客车销量市场份额第二,增幅也较大,发展势头较为强劲,盈利能力也不错。
3、厦门金龙11-12米公路客车市场份额第三,但增幅为正值,盈利能力尚可。
4、厦门金旅11-12米公路客车市场份额处于第五,增幅较大,在2019年1-3月表现尚可
可见,传统的大型公路客车领域,昔日的“三龙一通”仍然第一阵营。
- 2021年1-10月江苏区域客车终端市场特点解析
- 2021年前三季度广东区域新能源客车市场特点分析
- 广州深圳领跑,转型模式重构!2021年前5月广东区域公路客车市场调研
- 南京、苏州、无锡居前三!2021年前4月江苏区域客车终端市场剖析
- 区域领跑者,行业排头兵!2020年前10月江苏区域客车市场特点剖析
- 2020年前7月广东区域客车市场特点剖析
- 行业排头兵,引领风向标 广东公路客车市场特点及客运创新模式简析
- 2019年广东区域公路客车市场特点剖析
- 车企如何进占广东区域轻客市场?
- 江苏区域客车市场特点、定制客运模式及车企应对策略
- 针对行业细分客户,如何精准推广团体客车?
- 自主品牌在欧洲纯电动公交市场机会来了?
- 针对广东考斯特市场,仿考车企如何出招?
- 车企如何攻占上海区域团体客车市场?
- 2019年前5月广东区域公路客车市场特征研析
- 2019年1-5月天津区域大中客市场特点简析
- 2019年前5月河南区域轻客市场及影响因素解析
- 2019年一季度苏、鲁、粤、豫、川11-12米公路客车市场特点简析
- 2019年一季度云南区域大中型旅游客车市场特征研析
- 2019年一季度山东区域大中客车市场特点总结
1、凡本网注明“来源:www.937ktuf.com” 的所有作品,版权均属于完美作业网有免费视频,未经本网授权,任何单位及个人不得转载、摘编或以其它方式使用上述作品。已经本网授权使用作品的,应在授权范围内使用,并注明“来源:www.937ktuf.com”。违反上述声明者,本网将追究其相关法律责任。
2、凡本网注明 “来源:XXX(非完美作业网有免费视频)” 的作品,均转载自其它媒体,转载目的在于传递更多信息,并不代表本网赞同其观点和对其真实性负责。
3、如因作品内容、版权和其它问题需要同本网联系的,请在30日内进行。
※ 有关作品版权事宜请联系:copyright#chinabuses.com
- 140辆金旅客车护航全运会 多维保障筑牢大湾区通勤防线[11-18]
- 广元昭化:首台“文明新风号”公交车正式上线[11-18]
- 丹东公交集团14台新能源公交车正式上线运营[11-18]
- 福州更新投放434辆纯电动公交车[11-18]
- 哈尔滨|新车上路 快线提速 智慧护航 公交升级暖民心[11-18]
- 山西盂县往返市区的首条“便民快巴”开通[11-18]
- 引领产业创新 中创新航入选全国二十强“百链千企”案例[11-18]
- 智利女驾驶员人才培养计划圆满结项 中通为当地再添新功[11-18]